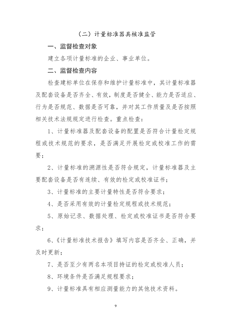
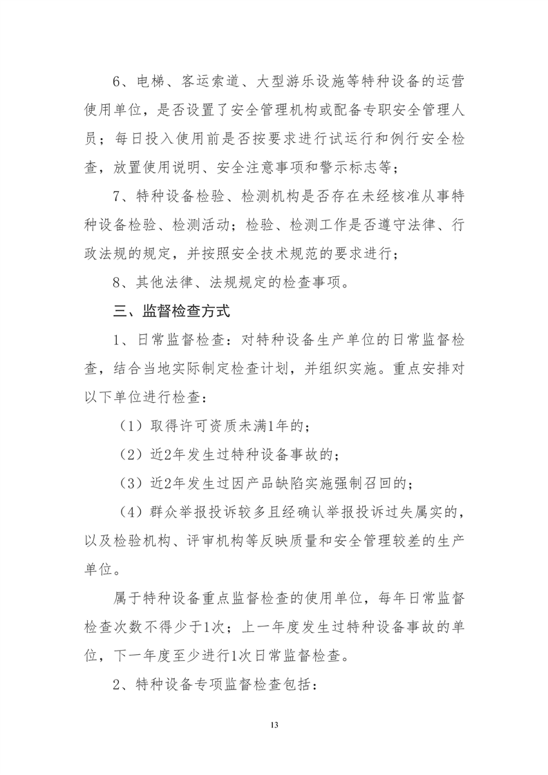
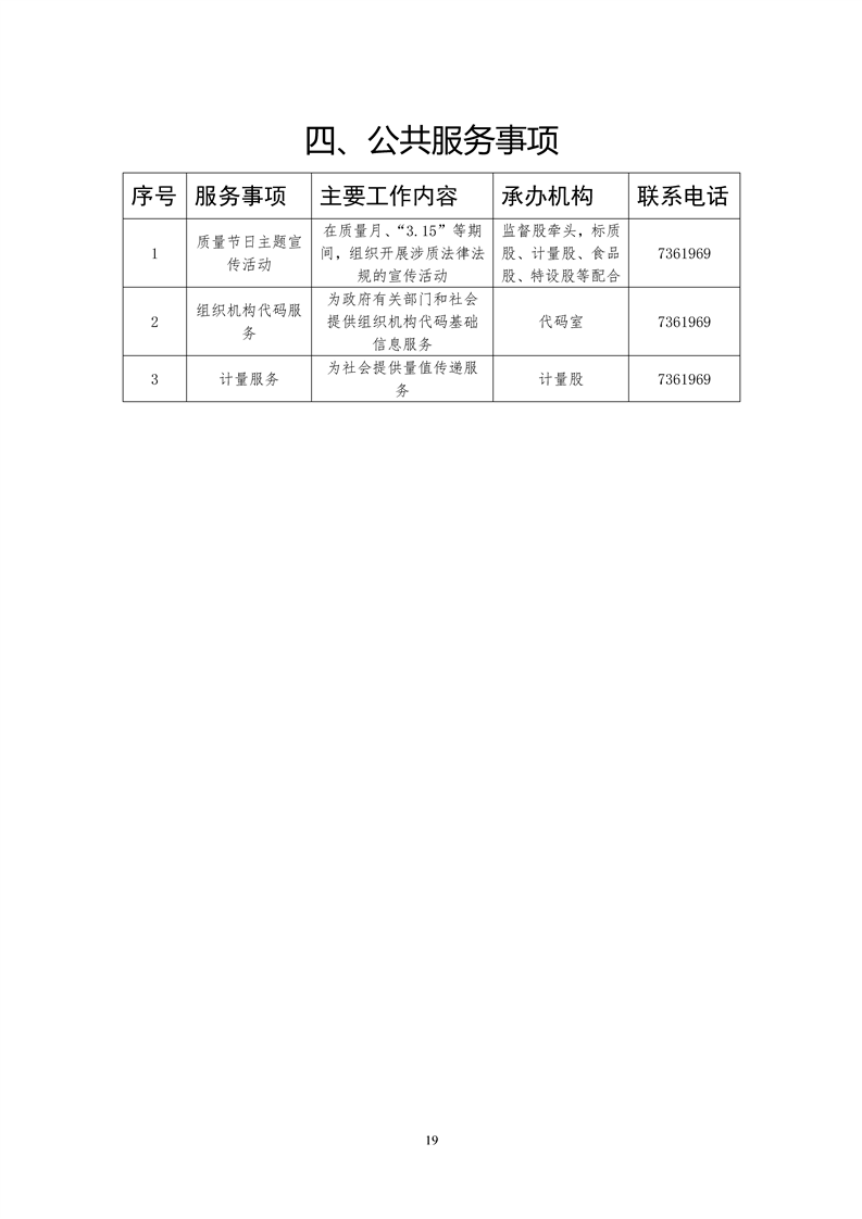
当前位置: betvlctor登录网站 > BETVLCTOR登录入口 > 法定主动公开内容 > 权责清单 > 责任清单
发布时间:2018-05-03 信息来源:质监局 作者:
分享到:





















扫一扫在手机打开当前页
当前位置: betvlctor登录网站 > BETVLCTOR登录入口 > 法定主动公开内容 > 权责清单 > 责任清单




















